
Creating an Infrastructure Diagram for DevOps using Mermaid.live
Creating an infrastructure diagram is a crucial step in understanding and communicating how your DevOps environment is structured. This guide will walk you through the process of creating an infrastructure diagram using Mermaid.live.
Step 1: Understand Your Infrastructure
Before you start creating your diagram, you need to have a clear understanding of your infrastructure. This includes knowing the different components of your infrastructure and how they interact with each other.
Step 2: Use Mermaid Syntax
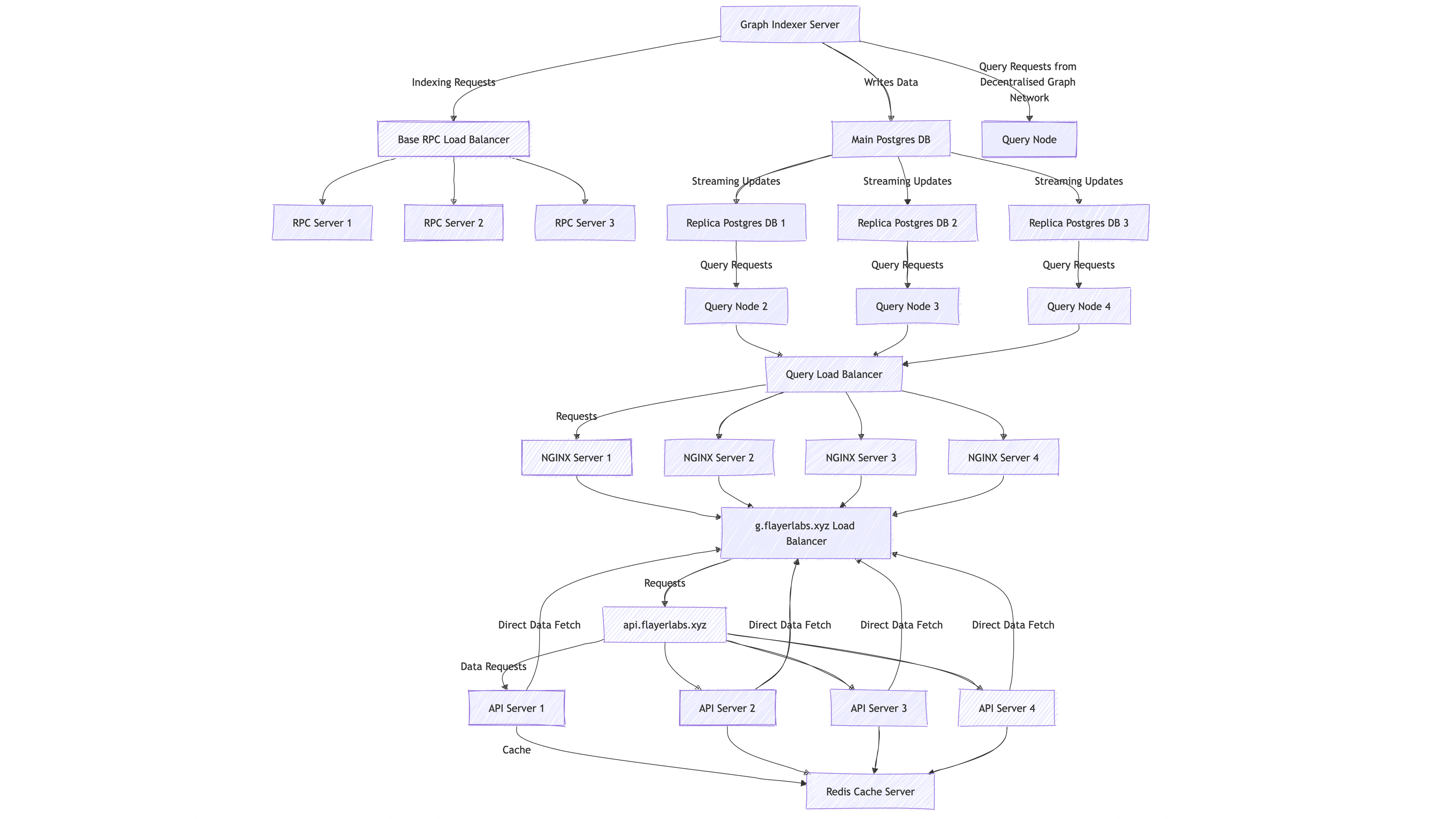
Mermaid uses a simple markdown-like syntax that allows you to create diagrams using text. Here's an example of how you can represent your infrastructure using Mermaid syntax:
// graphTD
%% Graph Indexer Server
A[Graph Indexer Server]-->|Indexing Requests|B[Base RPC Load Balancer]
B-->RPC1[RPC Server 1]
B-->RPC2[RPC Server 2]
B-->RPC3[RPC Server 3]
%% Postgres DB and Replicas
A-->|Writes Data|C[Main Postgres DB]
C-->|Streaming Updates|D[Replica Postgres DB 1]
C-->|Streaming Updates|E[Replica Postgres DB 2]
C-->|Streaming Updates|F[Replica Postgres DB 3]
%% Query Nodes
A-->|Query Requests from Decentralised Graph Network|Q1[Query Node]
D-->|Query Requests|Q2[Query Node 2]
E-->|Query Requests|Q3[Query Node 3]
F-->|Query Requests|Q4[Query Node 4]
%% NGINX Servers
Q2-->LB1[Query Load Balancer]
Q3-->LB1
Q4-->LB1
LB1-->|Requests|NGINX1[NGINX Server 1]
LB1-->NGINX2[NGINX Server 2]
LB1-->NGINX3[NGINX Server 3]
LB1-->NGINX4[NGINX Server 4]
%% Load Balancer for NGINX
NGINX1-->LB2[g.flayerlabs.xyz Load Balancer]
NGINX2-->LB2
NGINX3-->LB2
NGINX4-->LB2
%% API and User Requests
LB2-->|Requests|H[api.flayerlabs.xyz]
H-->|Data Requests|API1[API Server 1]
H-->API2[API Server 2]
H-->API3[API Server 3]
H-->API4[API Server 4]
API1-->|Cache|Redis[Redis Cache Server]
API2-->Redis
API3-->Redis
API4-->Redis
API1-->|Direct Data Fetch|LB2
API2-->|Direct Data Fetch|LB2
API3-->|Direct Data Fetch|LB2
API4-->|Direct Data Fetch|LB2
